Research Article, J Addict Behav Ther Rehabil Vol: 11 Issue: 4
Measurement Invariance of WeChat Excessive Use Scale (WEUS) in China, Malawi, and the UK
Yamikani Ndasauka*
Department of Social Science, University of Malawi, Zomba, Malawi
*Corresponding Author:Yamikani Ndasauka, Department of Social Science, University of Malawi, Zomba, Malawi; E-mail: yndasauka@unima.ac.mw
Received date: 06 January, 2022; Manuscript No. JABTR-22-51215; Editor assigned date: 08 January, 2022; PreQC No. JABTR-22-51215 (PQ); Reviewed date: 21 January, 2022; QC No. JABTR-22-51215; Revised date: March 08, 2022; Manuscript No. JABTR-22-51215 (R); Published date: March 16, 2022; DOI: 10.4712/2324-9005.1000200.
Citation: Yamikani N (2022) Measurement Invariance of WeChat Excessive Use Scale (WEUS) in China, Malawi, and the UK. J Addict Behav Ther Rehabil 11:4.
Abstract
This study assesses the measurement invariance of the 10 items WeChat Excessive Use Scale (WEUS). The WEUS was initially employed as a diagnostic framework for WeChat addiction, which is reflection of the broader theme of SNS addiction. In this study the tool was used to assess SNS addiction in three countries and cultures, United Kingdom (n=328), Malawi (n=316), and China (n=358), representing the Western, African and Eastern cultures respectively. Results show that fit indices, including the Comparative Fit Index (CFI), the Non-Normed Fit Index (NNFI), and the Root Mean Square Error of Approximation (RMSEA) for all samples were above the threshold. Further, based on incremental fit indices values and the Satorra-Bentler Chi-square difference test, the findings indicated support for configural and metric invariance and partial support for the scalar invariance. Overall, the study showed magnitudes of the relationships are equivalent across Chinese, Malawian and UK users of social networking sites. The study discusses implications of these findings on future research.
Keywords: Biopsychosocial, Psychometric, Dichotomy, Non-invariance, Configural
Introduction
Social Networking Sites (SNS) addiction is a relatively new phenomenon emerging after the existence of social networking sites. The phenomenon of SNS addiction is broadly described as a form of persistent and recurrent use of social networking sites, often leading to the decline of daily work and/or education activities. A behavioral addiction such as SNS addiction may thus be seen from a biopsychosocial perspective. Just like substance-related addictions, SNS addiction incorporates the experience of the ‘classic’ addiction symptoms, namely mood modification (i.e. engagement in SNSs leads to a favourable change in emotional states), salience (i.e. behavioral, cognitive, and emotional preoccupation with the SNS usage), tolerance (i.e. ever increasing use of SNSs over time), withdrawal symptoms (i.e. experiencing unpleasant physical and emotional symptoms when SNS use is restricted or stopped), conflict (i.e. interpersonal and intra-psychic problems ensue because of SNS usage), and relapse (i.e. addicts quickly revert back in their excessive SNS usage after an abstinence period) [1].
Research has been facilitated and clinical awareness has been promoted on the problematic and addictive use of social networking sites, as a wide-reaching behaviour affecting both adolescents and adults. In this context, a 2011 review indicated the inexistence of psychometric tools to assess the prevalence of this phenomenon. Given the heterogeneity and inconsistency with regard to most psychometric assessment tools previously identified, scholars have argued that this issue hinders the field of assessment of SNS addiction.
With research increasing globally into SNS addiction across disciplines (i.e. clinical psychology, cognitive psychology, and human-computer interaction), it is has become paramount to evaluate the cross-cultural psychometric properties of an instrument such as the WEUS, to make it a wide international implementation and use. Developed with a Chinese sample, the WEUS might reflect collectivistic cultural tendencies. So there is need to validate the instrument in individualistic and transition cultures. For previously validated instrument does not necessarily mean it is valid in another time, culture or context.
Culture, is thus considered integral in understanding human behaviour and its relationship to technology. In this study, we focus on the Individualistic/Collectivistic dichotomy to explain cultural differences in use and problematic use of social networking sites among the West, the East and Africa. The individualistic/collectivistic dichotomy became prominent in 1980 following publication of Hofstede’s Cultural Consequences. The dichotomy has since been studied in sociology, philosophy, literary criticism and psychology. In western philosophy, Individualism can easily be traced and seen in utilitarianism, a priori truths in Hume and Locke, Descartes cogito ergo sum, social Darwinism and laissez-faire doctrine whilst collectivism can be seen in Rousseau’s general will, social morality of Hegel, Marx’s ethical socialism. Collectivism is evident and more pronounced in Eastern and African cultures through Confucius virtue and African Ubuntu respectively [2].
Individualism/Collectivism can be understood as the macro level description of culture, the self-theory ought to be understood as the micro level framework of the former. However, this conceptualization seems to create somewhat rigid boundaries between individualistic and collectivistic cultures. With the growing access to information and connectivity of the world, the individualistic/collectivistic boundaries are becoming blur and more fluid. This is one of the effects of technology, particularly the opening up of information and social networking, where cultures emulate and borrow elements from other cultures, a drive towards a global culture. In the same vein, a nuance perspective has been proposed, namely, autonomous related self. This perspective accommodates people and cultures in transition. A good example of this perspective is the sub-Sahara African culture. After colonisation, most sub-Sahara African nations were introduced to new cultural systems, particularly western individualism. These were introduced through education, economy and governance systems and have had significant impact on indigenous collectivistic culture. Compared with Eastern cultures where individualism might have crept in because of the information age, the sub-Sahara African cultures were significantly transformed and autonomous related self is more evident, from individual level through family to society levels [3].
This cultural difference is what made this study to investigate the Measurement Invariance (MI) of the WEUS across cultures that reflect VI or HI and those that reflect VC and HC. Measurement invariance deals with whether the expected or observed scores for the items on a measure are the same or different across groups when the groups have the same levels of the underlying latent scores. At the psychometric level, measurement invariance means that the items in a measure have the same psychometric properties (including measurement scales) across groups, whereas non-invariance means that the items in the measure do not have the same psychometric properties (including measurement scales) across groups. So, as applied to WEUS, MI would mean that for the groups (i.e. countries/cultures) are compared, the WEUS has the same measurement and scaling properties, allowing test scores on this measure to be psychometrically comparable [4].
One of the most important ways of testing MI is Multigroup Confirmatory Factor Analysis (MGCFA). This procedure aims to establish invariance of the items of a psychometric test across distinct groups considering the number of factors (i.e. configural invariance), item factor loadings (i.e. metric invariance), item intercepts and thresholds for continuous and categorical responses, respectively (i.e. scalar invariance), and error variances. Support for configural invariance indicates that the same number of factors and the same patterns of free factor loadings hold across the groups. However, error variance or invariance is not generally tested as most methodologists consider this test as overly stringent and unnecessary [5].
The present study
To fill this gap, the paper employs the 10 items WeChat Excessive Use Scale (WEUS) that provided a diagnostic framework for WeChat addiction, which is reflection of the broader theme of SNS addiction, to assess SNS addiction. The WEUS was developed as a brief screening tool for WeChat addiction and serves as a starting point for more standardized research in the field [6].
To date and to our knowledge, no studies have examined psychometric properties for the WEUS across different countries. This is despite the recommendation for future studies required to assess whether the measurement and scaling properties of the WEUS hold across different samples, including those derived from different countries [7]. Prior literature has indicated that cultural differences in general may influence the way addictive behaviours are described and experienced, and that further validation of measurement instruments is required to address discrepancies in conceptualizations and response styles.
Experimental Methods
Participants and procedure
The study was conducted in three countries, China, Malawi and UK. In China, data were collected from two university campuses in East of China. Total number of participants was 343. Those who did not complete most parts of the questionnaire (<80%) were excluded from the analyses (22/343). In Malawi, data were collected from three university campuses in central and southern regions [8-11]. Total number of participants was 327. Those who did not complete most parts of the questionnaire (<80%) were excluded from the analyses (11/327). In UK, data were collected from one university through the University of Essex Lab. Total number of participants was 396. Those who did not complete most parts of the questionnaire (<80%) were excluded from the analyses (22/396). Multiple imputations were used to replace missing values. Preliminary descriptive analyses were conducted to identify outliers. This was particularly done for demographic characteristic of age. In order to have similar distribution of participants across the three samples, participants older than 30 years were excluded from the study. This reduced number of participants from UK from 374 to 338.
Measure
WeChat excessive use scale: The WeChat Excessive Use Scale was developed. The scale has 10 items and is rated on a 5 point Likert type scale (1=Never, 2=Rarely, 3=Sometimes, 4=Often and 5=Very often) [12-13]. We replaced WeChat with social networking sites (Weibo, WeChat and Xiaonei for China and Twitter, WhatsApp and Facebook for Malawi and the UK) (Appendices A). The final score can be obtained by summing participants’ responses to the ten items ranging from 10 to 50, with higher scores being indicative of a higher degree of excessive use of social networking sites. Internal reliability across the three samples in the present study was high and highly comparable across the three countries (Table 1).
| SNAS | Mood modification | Salience | Conflict | |
|---|---|---|---|---|
| China | 0.863 | 0.78 | 0.767 | 0.639 |
| Malawi | 0.798 | 0.633 | 0.635 | 0.61 |
| UK | 0.867 | 0.755 | 0.73 | 0.635 |
| All Data | 0.831 | 0.714 | 0.682 | 0.631 |
Table 1: Reliability of SNAS and its factors in China, Malawi and UK.
Statistical analysis
The data were analysed using SPSS 23.0 and Confirmatory Factor Analyses (CFA) were performed using Amos 23.0 software.
The first step involved reliability test of the scale in the 3 samples. As a rule of thumb, Cronbach’s alpha of the scale and subscale should be above 0.600. Second step involved calculation of correlations between the scales using Pearson's r (Pearson product-moment correlation coefficient) [14-16]. The third step involved analyzing the goodness of fit of factor structure of the scale in the 3 samples. Fit indexes, including the Comparative Fit Index (CFI), the Non-Normed Fit Index (NNFI also known as Tucker Lewis index-TLI), and the Root Mean Square Error of Approximation (RMSEA) and the Satorra-Bentler scaled Chi-square (SB X2) correction are required to ascertain the goodness of fit. A proposed model is regarded to be acceptable if its values of CFI and TLI exceed .90 with RMSEA value is less than .08 and X2/Degrees of freedom=5 [17].
The fourth step involved MI of the scale. Four levels of analysis are required in order to establish MI. The first step assesses configural invariance. The second level is metric or weak factorial invariance, which ascertains that across groups, corresponding factor loadings are equivalent. Under weak factorial invariance, the factor loadings are constrained to be equal across groups, but no other equality constraints are imposed. This model implies that the same latent variables are being measured across groups. The RMSEA values and RMSEA confidence intervals of the configural and factor loadings/measurement weights model are compared. Further, change in CFI of less than .01 is considered as an indication of invariance [18-20]. The third level if scalar or strong factorial invariance, which ascertains that across groups, corresponding indicator means are equivalent. As with weak factorial invariance, this specification implies that the measurement of the latent variables is the same across groups [21].
Furthermore, the invariance in the intercepts in the mean structure allows for us to evaluate mean differences in latent variables across groups. The RMSEA values and RMSEA confidence intervals of the weak and structural covariance are compared. Further, change in CFI of less than .01 is considered as an indication of invariance. The fourth level is strict factorial invariance, which ascertains that across groups, corresponding indicator residuals are equivalent. Strict factorial invariance is a highly constrained model and may often not hold in practice. In fact, there is reason to expect that it would not hold, even if strong factorial invariance does hold [22-24]. Even if all populations come from a common parent population with given error variances, it would be expected that error variances would vary from one subpopulation to another. Thus, this level is not recommended because the criterion is too strict and is hard to establish in practice.
Results and Discussion
Demographics and social networking sites used
Table 2 shows the demographic characteristics of age and gender. Table 3 shows the distribution of social networking sites used. Participants in Malawi and UK were asked to tick all social networking sites that they use among Facebook, Twitter and WhatsApp [25-28]. Participants in China were asked to choose among Xiaonei, Weibo and WeChat; these were considered to be similar in functionality to the respective sites in Malawi and UK (Tables 2 and 3).
| n | Mean Age/SD | Gender | ||
|---|---|---|---|---|
| Male | Female | |||
| China | 358 (35.7%) | 20.3 (1.2) | 166 (46.4%) | 192 (53.6%) |
| Malawi | 316 (31.5%) | 21.1 (3.2) | 148 (46.8%) | 168 (53.2%) |
| UK | 328 (32.7%) | 21.7 (3.0) | 135 (41.2%) | 193 (58.8%) |
| Total | 1002 (100.0%) | 21.0 (2.6) | 449 (44.8%) | 553 (55.2%) |
Table 2: Demographic characteristics.
| Facebook/Xiaonei | Twitter/Weibo | WhatsApp/WeChat | ||||
|---|---|---|---|---|---|---|
| n | % | n | % | n | % | |
| China | 356 | 99.4 | 277 | 77.4 | 339 | 94.7 |
| Malawi | 290 | 91.8 | 83 | 26.3 | 250 | 79.1 |
| UK | 302 | 92.1 | 150 | 45.7 | 247 | 75.3 |
Table 3: Social networking sites used.
As shown in Table 3, the usage of social networking sites in China is evenly distributed among the three social networking sites. The lowest usage was on Weibo, with 77.4 percent whilst the highest was Xiaonei, with 99.4 percent. For Malawi, most participants use Facebook, 91.8%, and very few, only 26.3% use Twitter. For UK, most of the participants use Facebook 92.8% and a relatively low percentage 45.7 use Twitter [29].
Inter-item correlation
We performed a pairwise correlation to check for multicollinearity between the items of the WEUS. This is regarded as a necessary step before carrying out any confirmatory factor analysis. Results are presented in Table 4.
|
WEUS1 | WEUS2 | WEUS3 | WEUS4 | WEUS5 | WEUS6 | WEUS7 | WEUS8 | WEUS9 | WEUS10 |
| WEUS1 | 1 | |||||||||
| WEUS2 | .542** | 1 | ||||||||
| 0 | ||||||||||
| WEUS3 | .393** | .407** | 1 | |||||||
| 0 | 0 | |||||||||
| WEUS4 | .339** | .341** | .336** | 1 | ||||||
| 0 | 0 | 0 | ||||||||
| WEUS5 | .424** | .337** | .350** | .378** | 1 | |||||
| 0 | 0 | 0 | 0 | |||||||
| WEUS6 | .313** | .459** | .318** | .302** | .217** | 1 | ||||
| 0 | 0 | 0 | 0 | 0 | ||||||
| WEUS7 | .399** | .426** | .484** | .398** | .393** | .428** | 1 | |||
| 0 | 0 | 0 | 0 | 0 | 0 | |||||
| WEUS8 | .222** | .277** | .240** | .193** | .326** | .181** | .269** | 1 | ||
| 0 | 0 | 0 | 0 | 0 | 0 | 0 | ||||
| WEUS9 | .172** | .278** | .151** | .232** | .276** | .285** | .291** | .274** | 1 | |
| 0 | 0 | 0 | 0 | 0 | 0 | 0 | 0 | |||
| WEUS10 | .295** | .379** | .343** | .301** | .364** | .446** | .418** | .262** | .381** | 1 |
| 0 | 0 | 0 | 0 | 0 | 0 | 0 | 0 | 0 |
**Correlation significant at the 0.01 level (2-tailed)
Table 4: WEUS inter-item correlation matrix.
As can be noted from Table 4 there is no multicollinearity between the items. The highest correlation was found between items 1 and 2, and the lowest between items 3 and 9. All correlations were significant at 0.01 level [30].
Measurement Invariance of WEUS
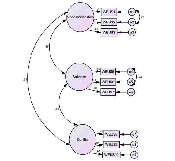
After preliminary analysis, in which all data were used for confirmatory factor analysis, item 4 was removed due to low regression weight of 0.33. Further, 3 pairs of indices were modified to best fit the model, namely, 1-2 and 4-5. These pairs were hypothesized to load on the same factors of “mood modification,” and “salience” respectively. Content similarity of the items may explain this correlation. Therefore, these specific pairs of error terms were found to be correlated based on both statistical and theoretical grounds. After these modifications, the following results were obtained: CFI=.942, TLI=.920, CFI=.941, RMSEA=.072, and χ2=136.49, df=22, p<.001. The path diagram for this CFA is presented in (Figure 1).
Successive CFAs were computed separately for each country to confirm the three-factor structure of the WEUS. Overall, the model demonstrated acceptable fit for the British (χ2=70.19, df=22, p<.001; CFI=0.944; TLI=0.909; RMSEA=0.082), the Malawian (χ2=55.84, df=22, p<.001; CFI=0.950; TLI=0.918; RMSEA=0.070), and the Chinese (χ2=36.78, df=22, p=.002; CFI=0.984; TLI=0.973; RMSEA=0.043) samples (Figure 2-4).
Multiple group confirmatory factor analysis
After confirming the model in all the samples as well as CFA in all the combined data, the next step involved multiple group factor analysis. In this study, the identified model of 3 factors and 9 items was analyzed using this technique (Table 5).
| Model | X2 (df) | Δ X2 (df) | p | CFI | RMSEA | 90% CI | ΔCFI | ΔRMSEA |
|---|---|---|---|---|---|---|---|---|
| Configural: loadings+intercepts free | 83.91 (43) | 0.966 | 0.037 | .029, .045 | ||||
| Metric: loadings fixed + intercepts free | 89.73 (48) | 5.82 (5) | 0.027 | 0.962 | 0.036 | .029, .043 | 0.004 | 0.001 |
| Model 3: loadings free+intercepts fixed | 96.63 (54) | 12.72 (11) | 0.153 | 0.959 | 0.034 | .027, .041 | 0.007 | 0.003 |
| Scalar: loadings+intercepts fixed | 242.09 (66) | 158.18 (23) | 0.001 | 0.899 | 0.048 | .042, .053 | 0.067 | -0.011 |
Table 5: Multiple CFA of WEUS (China, Malawi and UK).
Discussion
The aim of the present study was to evaluate MI of the WEUS across groups of SNS users from China, Malawi and the UK, using the three-factor model, as it has been previously established in the original scale. Based on incremental fit indices values and the S-B χ2 difference test, the findings indicated support for the configural and metric invariance and partial support for the scalar invariance [31]. The support for configural invariance indicates that the three-factor structure of the WEUS holds invariantly across the different countries compared. The support for metric invariance and Model three revealed that the magnitudes of the relationships are equivalent (i.e. using the same metric scale) across Chinese, Malawian and UK users of social networking sites. Finally, the support for partial scalar invariance indicated that for the same level of the latent SNS addiction trait, individuals across the three groups compared will endorse the same response ratings in items 1, 2, 4, 5, 7, and 9 and different response ratings in items 3, 6 and 8 [32].
With regard to the reported loadings and intercepts inequalities, this finding may be interpreted on the basis of differences considering the cultural dimension of individualism/collectivism. Since the UK is considered high on individualism, the interpersonal restraint and relationships difficulties associated to SNS addiction may be reported differently from the way they are reported in China [33].
This goodness of fit was evident in all the three comparisons, thus China, Malawi and UK. The factor analysis met the three criteria for applicability of the SNAS in the three samples. The configural invariance, weak factor invariance and strong factor invariance were all met. However, the analysis did not meet the requirement of a strict factorial invariance because the measurement residuals were significant (p=.001) when the other models were assumed to be correct. However, as noted earlier, strict factorial invariance is difficult to attain in practice. As such, when a model attains strong factorial invariance, as the case in this study, it is deemed adequate for establishing measurement invariance of a scale [34].
Notwithstanding the discussed insights, the present study includes several limitations.
First, this study did not control for factors such as gender; therefore, the findings may be confounded by them. Future studies should seek to understand this difference. Further, future studies should seek to understand the cultural differences in social networking addiction and understand the psychological predictors of social networking addiction by employing both qualitative and quantitative methods in order to comprehensively understand the cultural differences in addictive use of social networking sites. In addition, it would also be interesting for future studies to understand people’s perception towards social networking addiction and government and institutional responses towards social networking addiction in different countries. It is pertinent to investigate actual perceptions that people have towards social networking addiction, if it is viewed as a disease or mere lack of will power [35,36].
Conclusion
As the Internet continues to integrate into the daily lives of a global community, human-computer interaction will be a domain of continued study and inquiry in cross-cultural research. Addiction studies have demonstrated cross-cultural differences in addiction motivations and expressions, and although the WEUS has been validated China as a theoretically and psychometrically sound instrument, its MI across countries has not previously been confirmed to secure its appropriate use for international comparisons. This study, hence sought to investigate the MI across three countries and three cultures namely, United Kingdom representing the Western culture, Malawi, representing the African culture and China representing the Eastern Culture. The results of the study showed magnitudes of the relationships are equivalent across Chinese, Malawian and UK users of social networking sites.
Author Disclosure Statement
No competing financial interests exist.
References
- Anderson EL, Steen E, Stavropoulos V (2016) Internet use and problematic internet use: A systematic review of longitudinal research trends in adolescence and emergent adulthood. Int J Adolesc Youth 22:1-25.
[Crossref] [Google Scholar].
- Bentler PM (1990) Comparative fit indexes in structural models. Psychol Bull 107:238-246.
[Crossref] [Google Scholar] [Pubmed].
- Bentler PM (1992) On the fit of models to covariances and methodology to the bulletin. Psychol Bull 112:400-404.
[Crossref] [Google Scholar] [Pubmed].
- Hu LT, Bentler PM (1999) Cutoff criteria for fit indexes in covariance structure analysis: Conventional criteria versus new alternatives. Struct Equ Model 6:1-55.
[Crossref] [Google Scholar].
- Cheung GW, Lau RS (2012) A direct comparison approach for testing measurement invariance. Org Res Met 15:167-198.
[Crossref] [Google Scholar].
- Claudia V, Rollo S, Marinaci T, Calogiuri S (2016) Towards a cultural understanding of addictive behaviours. The image of the social environment among problem gamblers, drinkers, internet users and smokers. Addict Res Theory 24:274-287.
[Crossref] [Google Scholar].
- Worthington RL, Whittaker TA (2006) Scale development research: A content analysis and recommendations for best practices. Couns Psychol 34:806-838.
[Crossref] [Google Scholar].
- Elsaid E, Elsaid AM (2012) Culture and leadership: comparing Egypt to the globe study of 62 societies. Busi Manage Res 1.
[Crossref] [Google Scholar].
- Gjersing L, Caplehorn JRM, Clausen T (2010) Cross-cultural adaptation of research instruments: language, setting, time and statistical considerations. BMC Med Res Methodol 10:13.
[Crossref] [Google Scholar] [Pubmed].
- Gomez R, Rohner RP (2011) Tests of factor structure and measurement invariance in the United States and Australia using the adult version of the parental acceptance-rejection questionnaire. Cross-Cul Res 45:267-285.
[Crossref] [Google Scholar].
- Griffiths MD (2005) A ‘‘components’’ model of addiction within a biopsychosocial framework. J Subst Use 10:191-197.
[Crossref] [Google Scholar].
- Markus HR, Kitayama S (1991) Culture and the self: Implications for cognition, emotion, and motivation. Psychol Rev 98:224.
[Crossref] [Google Scholar].
- Ali AJ (1993) Decision-making style, individualism, and attitudes toward risk of Arab executives. Int Stud Manag Organ 23: 53-73.
[Crossref] [Google Scholar].
- Hou J, Ndasauka Y, Jiang Y, Ye Z, Wang Y, et al. (2017) Excessive use of WeChat, social interaction and locus of control among college students in China. PloS one 12: e0183633.
[Crossref] [Google Scholar].
- Kagitcibasi C (1996) The autonomous-relational self: A new synthesis. Eur Psychol 1: 180.
[Crossref] [Google Scholar].
- Ballarotto G, Marzilli E, Cerniglia L, Cimino S, Tambelli R (2021) How does psychological distress due to the COVID-19 pandemic impact on internet addiction and instagram addiction in emerging adults?. Int J Environ Res Public Health 18: 11382.
[Crossref] [Google Scholar].
- Kline RB (1994) Book Review: Handbook of psychological assessment. J Psychoeduc Assess 12: 180-185.
[Crossref] [Google Scholar].
- Kuss DJ, Griffiths MD (2011) Online social networking and addiction-A review of the psychological literature. Int J Environ Res Public Health 8:3528-3552.
[Crossref] [Google Scholar] [Pubmed].
- Lai C, Mak K, Watanabe H, Ang RP, Pang JS, et al. (2013) Psychometric properties of the internet addiction test in Chinese adolescents. J Pediatr Psychol 38:794-807.
[Crossref] [Gogle Scholar] [Pubmed].
- Manchiraju S, Sadachar A (2018) Passion and self-determination: exploring social networking site addiction using a dualistic framework. Soc Netw 7:126.
[Crossref] [Google Scholar].
- Meredith W, Teresi JA (2006) An essay on measurement and factorial invariance. Med Care 44:69-77.
[Crossref] [Google Scholar] [Pubmed].
- Meredith W (1993) Measurement invariance, factor analysis, and factorial invariance. Pyschometrika 58: 525-543.
[Crossref] [Google Scholar].
- Pike KM, Hoek HW, Dunne PE (2014) Cultural trends and eating disorders. Current opinion in psychiatry 27:436-442.
[Crossref] [Google Scholar] [Pubmed].
- Ndasauka Y, Hou J, Wang Y, Yang L, Yang Z, et al. (2016) Excessive use of twitter among college students in the UK: Validation of the microblog excessive use scale and relationship to social interaction and loneliness. Comput Hum Behav 55:963-971.
[Crossref] [Google Scholar].
- Reise SP, Widaman KF, Pugh RH (1993) Confirmatory factor analysis and item response theory: two approaches for exploring measurement invariance. Psychol Bull 114:552-566.
[Crossref] [Google Scholar] [Pubmed].
- Satorra A, Bentler PM (2001) A scaled difference chi-square test statistic for moment structure analysis. Psychometrika 66:507-514.
[Crossref] [Google Scholar].
- Satorra A, Bentler PM (2010) Ensuring positiveness of the scaled difference chi-square test statistic. Psychometrika 75:243-248.
[Crossref] [Google Scholar] [Pubmed].
- Singelis TM, Triandis HC, Bhawuk DP, Gelfand MJ (1995) Horizontal and vertical dimensions of individualism and collectivism: a theoretical and measurement refinement. Cross-Cul Res 29:240-275.
[Crossref] [Google Scholar].
- Stavropoulos V, Alexandraki K, Motti-Stefanidi F (2013) Recognizing internet addiction: Prevalence and relationship to academic achievement in adolescents enrolled in urban and rural Greek high schools. J Adolesc 36:565-576.
[Crossref] [Google Scholar] [Pubmed].
- Steiger JH (1990) Structural model evaluation and modification-An interval estimation approach. Multivar Behav Res 25:173-180.
[Crossref] [Google Scholar] [Pubmed].
- Tang JH, Chen MC, Yang CY, Chung TY, Lee YA (2016) Personality traits, interpersonal relationships, online social support, and facebook addiction. Telemat Inform 33:102-108.
[Crossref] [Google Scholar].
- Akande A (2009) Comparing social behaviour across culture and nations: The ‘what’ and ‘why’questions. Soc Indic Res 92:591-608.
[Crossref] [Google Scholar].
- Oyserman D, Coon HM, Kemmelmeier M (2002) Rethinking individualism and collectivism: evaluation of theoretical assumptions and meta-analyses. Psychol Bull 128:3.
- Triandis HC, Gelfand MJ (1998) Converging measurement of horizontal and vertical individualism and collectivism. J Pers Soc Psychol 74: 118-128.
[Crossref] [Google Scholar] [Pubmed].
- Vandenberg RJ, Lance CE (2000) A review and synthesis of the measurement invariance literature: Suggestions, practices and recommendations for organizational research. Organ Res Methods 3:4-70.
[Crossref] [Google Scholar].
- Stavropoulos V, Beard C, Griffiths MD, Buleigh T, Gomez R, et al. (2018) Measurement invariance of the internet gaming disorder scale-short-form (IGDS9-SF) between Australia, the USA, and the UK. Int J Ment Health Addict 16:377-392.
[Crossref] [Google Scholar] [Pubmed].
Spanish
Chinese
Russian
German
French
Japanese
Portuguese
Hindi 



