Research Article, Geoinfor Geostat An Overview Vol: 7 Issue: 2
The East African Community Cartographic Service Upgrade Proposal and Roadmap
Baariu SN*, Mulaku GC and Siriba DN
Department of Geospatial and Space Technology, University of Nairobi, Nairobi, Kenya
*Corresponding Author: Baariu SN
Department of Geospatial and Space Technology, University of Nairobi, Nairobi, Kenya
Tel: +(254) 722302805
E-mail: sbaariu@yahoo.com
Received: July 25, 2019 Accepted: August 14, 2019 Published: August 21, 2019
Citation: Baariu SN, Mulaku GC, Siriba DN (2019) The East African Community Cartographic Service Upgrade Proposal and Roadmap. Geoinfor Geostat: An Overview 7:2.
Abstract
The East African Community is a regional block bringing together Kenya, Uganda, Tanzania, Rwanda, Burundi and South Sudan into various forms of economic partnership, the eventual dream being to achieve political federation. The need for a harmonised stateof-the-art cartographic service to support a coordinated approach for the discovery, application and administration of geo-information (GI) services in cross-border tasks such as disaster risk, security and environmental monitoring cannot be gainsaid. The overall objective was to determine the status of cartographic services in the East African Community (EAC) member states and to subsequently propose a roadmap for a harmonised, state-of-the-art cartographic service. The status determination was accomplished through survey of five of the six EAC member states. This paper is a summary of the work done to achieve the second through to the fourth objective, the first objective’s work having been published in the Journal of Geographic Information System (JGIS) publication of January 2019.
A methodology was adopted whereby the gaps were critically examined and since every gap required an action or more to address, the possible interventions were gathered from relevant literature, knowledge and best practices to define a suitable intervention. The interventions ranged from awareness workshops, capacity building activities to equipment purchase etc. Every intervention required resources in terms of personnel, capital and the time which were also costed. The EAC cartographic services harmonization was approximately $44,309,437 achievable in 36 months. A comparison of these services with the EuroGeographics revealed gaps which required further upgrade and harmonisation. The state-of-the-art roadmap was designed at approximately $22,402,300 achievable in 60 months. Therefore, $66,712,237 was the cost of elevating the EAC cartographic services from their current state to the state-ofthe-art in 96 months. The state-of-the-art implementation framework was designed and is the basis for further actions. The supporting operational and systems architectures were also unveiled to support the proposed implementation.
Keywords: East African community; Cartographic services; Geo-information; State-of-the-art; Upgrade; Harmonisatio
Introduction
The East African Community (EAC)
The East African Community (EAC) is a regional bloc with cooperation that dates back to 1900 when a customs collection centre for Uganda was established in Mombasa. The initial EAC was established in 1967, collapsed in 1977, and was again re-established in 1999. Rwanda and Burundi joined the Community in 2007 followed by South Sudan in 2016 [1].
The study area
The physical area covered by the EAC (Figure 1) is approximately 2.5 million square kilometres with a joint population of about 173,583,000 as per 2017 estimates. Lake Victoria, the world’s secondlargest lake borders Uganda, Tanzania, and Kenya. East Africa is also home to the highest mountain in Africa, Mt. Kilimanjaro in Tanzania. East Africa has extensive habitat for large herds of big game animals, mountains for great apes, and enough prey for the big cats such as lions and cheetahs [2]. Most of the inhabitants here earn their living through agrarian practices mostly in the rural areas. The official languages of the EAC are English and Kiswahili with the latter designated for development as the lingua franca of the community although many local languages are spoken in all the countries.
Why harmonised, state-of-the-art EAC specifications
The importance of GI and allied technologies such as GIS function in regional accession process cannot be underrated in relation to the development of ‘infrastructures’ necessary to support the process of modernizing public administration [3]. One of the first inspirations for global co-operation in cartography came from the Economic and Social Council resolution 131 (VI) of 19 February 1948, entitled “Coordination of cartographic services of specialized agencies and international organizations” published by the United Nations on 24th February 1948 [4]. The significance of global mapping for sustainable development was again demonstrated in the Agenda 21 conference in Rio de Janeiro in 1992 where world governments approved the application. The eight chapters of Agenda 21 plan dealt with the need to provide geographic information (GI), while particularly, Chapter 40 aimed at decreasing the gap in availability, quality, standardization and accessibility of data between nations [5]. Previous studies in East Africa have largely focused on: Geo-information policy in EA [6], Evaluation of Geo-information market environment in EA [7], and Evaluation of fundamental geospatial datasets in EA [8] in the original EAC states while the same is unknown for Rwanda, Burundi and South Sudan. The EAC specifications for an upgrade model aims to streamline the sharing of fundamental datasets, metadata profiles, policy, technology, national atlas, geographical names gazetteers, funding, professional associations, training and personnel in the broadest terms. State-of-the-art projects such as the GiMoDig and the European Location Framework (ELF) have shown that each variable would require an exclusive harmonisation approach which is beyond the scope of this study. Thus, what is given here is a general approach towards interoperability. The EAC specifications are important to ensure a coordinated approach in the discovery, application and administration of cartographic information and services for timely decision support systems in cross-border GI activities such as disaster risk mitigation, climate, security and environmental monitoring, all which require maps in their entirety. Furthermore, the realization of the EAC objectives requires a state-of-the-art cartographic service to provide accurate and reliable cartographic information and services in an effective and efficient way as sustainable development requires access to data, information, knowledge and understanding about the environment and natural resources including socio-economic opportunities [9].
Study objectives linkages
The overall objective of this study was to determine the status of cartographic services in the EAC member states and to subsequently propose a roadmap for a harmonised, state-of-the-art EAC cartographic service. Figure 2 shows the specific objectives plus their interlinkages.
EAC cartographic services comparison and harmonization
Having ascertained the status of cartographic services in the EAC and how they compare amongst themselves, numerous disparities between them were revealed. The disparities were addressed by adopting a methodology that used the highest ranked country as the standard for each variable and harmonised the others based on it. For instance on fundamental datasets, Rwanda was the standard as it had attained the modernization of the geodetic reference network, launched the new Rwanda base map and the National Land Use Planning Portal and implemented the land information system [10]. The other countries were supposed to achieve the highest ranked country’s level using an indicator developed based on the availability or lack of specific attributes of the selected variable. To estimate the resources needed for the harmonization, data was collected from the researcher’s home country and generalised for all the other states. It should be noted that all calculations were approximate and based on figures obtained from industry experts and the Survey of Kenya. The harmonised EAC cartographic services showed an above average personnel availability and training, improved data, metadata, relevant laws, and modern equipment, better remunerated personnel, increased training opportunities plus well equipped training institutions at an approximate cost of $44,309,437 achievable in 36 months. This a substantial figure considering that results indicated that mapping in all the countries studied is generally under-funded [1] and largely came only from the governments.
EuroGeographics review
A state-of-the-art for this study, the EuroGeographics review was completed based on similar variables used for the EAC cartographic services to enable comparability. This was done to grasp the Eurogeographics’ history, objectives, strategy, organizational structure, membership, current activities, projects and key achievements [11]. The evaluation was achieved through literature review of relevant materials from EuroGeographics’ websites, National Mapping and Cadastral Agencies (NMCAs) official portals, country reports, projects, conference proceedings, EuroGeographics guidelines and technical documents among others. The results showed that EuroGeographics was highly advanced in cartographic services; thus, European-wide products from authoritative national sources, wellcoordinated production processes using international standards, up-to-date products and presence of metadata with search, view and download services. The products had a common European coordinate system, were Infrastructure for Spatial Information in the European Community (INSPIRE) and Open Geospatial Consortium (OGC) compliant and largely complemented each other. This is what was desired for the EAC member states.
The State-of-the-art Upgrade Proposal and Roadmap
Objective
To propose an upgrade for the realization of the state-of-the-art EAC cartographic services, including time and cost.
Methodology
The state-of-the-art was the basis for development of a roadmap for the upgrade of the harmonised EAC cartographic services. This was done by examination of the gaps arising from the comparison between the harmonised EAC cartographic services with the EuroGeographics. The gaps were evaluated on the basis of the variables consistently used in this study to define a cartographic service, i.e. fundamental datasets, metadata, SDI status, policy and laws, hardware and software (technology), national atlas, geographical names gazetteer, funding, professional associations, training institutions and personnel. Each gap was specifically matched to a solution that answered the question ‘what should be done to fill the gaps’ accompanied by activities inherent in the task such as the number of personnel and days, equipment, travel costs among other expenses. These were calculated from estimates acquired from industry and generalised for the entire region in US Dollars and the time in months. The outcome was a matrix showing the gap, the solution, the cost in US Dollars and time in months as shown in Table 1.
| Variable | Gaps between the harmonized EAC and the EuroGeographics | What should be done to upgrade the harmonised EAC service | Approx. cost (USD) | Approx. time (months) |
|---|---|---|---|---|
| Fundamental datasets and metadata geoportals | -Lack of harmonised cartographic specifications and data models, standardized metadata profiles, EAC Geoportals and pan-EAC products -Lack of interoperability standards -Lack of research on cartographic harmonization approaches |
-A strategy to harmonise fundamental data themes should be developed and implemented based on the ELF and INSPIRE as described in the INSPIRE conceptual framework documents -Creation of EAC metadata profiles -Design and launch of spatial data repositories that are OGC compliant -Promotion of the adoption and implementation of the developed framework among stakeholders -Commission of research into areas that require harmonisation |
2,818,500 | 60 |
| Status of SDI | -Presence of political, legal, organizational, and cultural variances between member states -Lack of a harmonised regional policy |
-Formation of an advisory committee to evaluate and address the variances -Build partnerships to gain greater support - Awareness creation amongst GI stakeholders -Definition of a regional policy strategy that aligns with national/regional policies |
1,056,000 | 48 |
| Policy and laws | -Lack of harmonized policies and laws that span East African borders -Lack of regional initiatives to guide GI policy -Lack of a forum to share GI issues and projects |
-Formation of a multi-stakeholder regional coordinating organ to develop GI policies -Adoption of the draft proposal -Development of a Web portal devoted to GI issues and projects -Continuous monitoring and publicising of data policy changes at national/regional level |
1,227,500 | 48 |
| Hardware and software | -Lack of consensus of what EAC requires in terms of technical architecture and specifications | -Consensus building through a multi-stakeholder approach and benchmarking -Definition of the desired EAC technical frameworks and specifications -Development of a high capacity, secure and scalable network connectivity to support access to federated spatial data services |
1,452,500 | 60 |
| National atlas | -Web access to national atlas is lacking Lack of a harmonization framework |
-Formation of an Atlas coordination committee -Design of a Web portal -Definition of Atlas harmonization structure |
910,000 | 54 |
| Geographical names Gazetteer | -No EAC level Geographical names gazetteer coordinating organ - Lack of a defined technical architecture for the gazetteers |
-Organisation of the Geographical names meeting with key stakeholders and awareness creation -Formation of a committee to formulate and define the guiding principles -The EA specifications, architecture and implementation should follow the guidelines for data harmonisation and specifications developed by INSPIRE and the Euro Spec initiative of the EuroGeographics [12] |
9,199,750 | 60 |
| Professional associations | -There are no clear legal and organizational structures to base previous engagements - Only one GI body with rigid laws that exclude most of the other professionals |
-Formation of an umbrella EAC-wide GI professional association similar to EUROGI for coordination and leadership -Awareness creation - Development of an organizational structure to define the Articles of constitution, regulations and objectives of the association. - Registration and election of office bearers |
769,250 | 48 |
| Training institution | -Lack of a Geospatial organization -Lack of mutual recognition of GI professionals in the region -Lack of EAC GI website for news and information on higher education programs needs and job opportunities -Lack of regional GI-related publications |
-A geospatial organisation should be formed and tasked with: promotion of collaboration and networking in GI training & education; promotion of joint educational projects and e-learning activities; increase of links among the universities and professionals -Standardization of higher education curricula to enable mobility and employability of personnel -Research on GI in education and training - Fast track the East African Qualifications Framework for Higher Education (EAQFHE) -Launch of a web portal for news on higher education programs and job opportunities - Launch of an East African GI magazine |
799,000 | 48 |
| Funding | - EAC is characterised by low funding and few funding options/models other than the national governments | - Creation of awareness on the value of GI -Seeking more beneficial partnerships in order to expand funding options -Pursue political support through awareness campaigns on the value of GI in environmental and security surveillance, disaster risk etc. -Investing in research for more funding -Promotion of the information market |
600,750 | 30 |
| Personnel | -Lack of a forum to exchange ideas, knowledge and expertise - Lack of knowledge of modern mapping techniques -Poor and low capacity building |
- Formation and launch of an EA-GI resource hub with a common vision for the region -Retraining of personnel -Technology transfer to take over donor funded projects |
3,532,800 | 60 |
| Totals | 22,402,300 |
Table 1: Upgrade proposal matrix.
Results
The results are tabulated in Table 1.
Discussion
Operationalisation of the State-of-the-art East African Community cartographic services
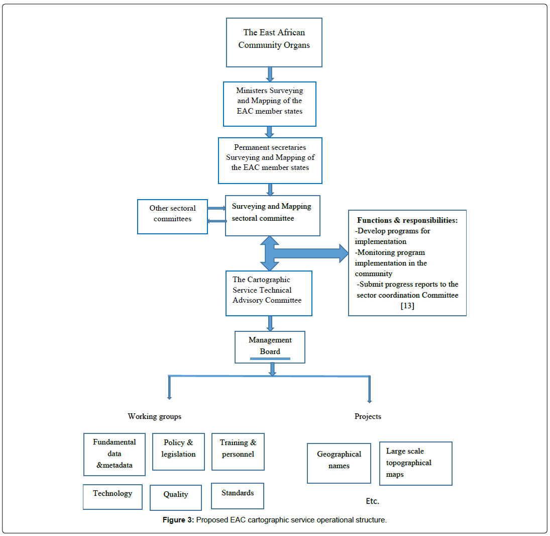
The proposed framework, which should function in coherence with the other organs of the community requires a structure to support its operationalization. It should operate under the council of ministers responsible for Surveying and Mapping in each of the member states which is the policy organ of the community. The service will be run by a team of experts (the Cartographic Service Technical Advisory Committee). All technical recommendations are made to the sectoral committee then passed on to the coordination committee (Permanent secretaries of surveying and mapping the member states). The main function of the coordination committee is to receive and consider reports of the sectoral committee and submit reports and recommendations to the council of ministers [13]. A management board, reporting to the technical advisory committee will ensure that the working groups (WGs) and projects teams are run smoothly by providing funds and necessary logistics. The working groups are specialists and technical experts responsible for the upgrading of various areas in order to achieve cartographic interoperability. The proposed operational structure is illustrated in Figure 3.
Proposed EAC cartographic services specifications
The harmonized EAC specifications apply to the fundamental datasets, metadata, SDI, policy and laws, technology, national atlas, geographical names gazetteer, funding, professional associations, training and personnel. The services boast of EAC-wide products from authoritative national sources, referred to as data authors (Figure 4) produced using international standards and specifications by respective national mapping organizations or other authorised organizations. The datasets are located in distributed sources across the region where users can access and assess what they need via geoprocessing services. The common specifications also imply comparability of academic qualifications, ease of labour movement and employability of EAC personnel. Users are the public sector, non-governmental organisations, research organisations and academia, whose role is the consumption and utilisation of the data and information obtained from the harmonised cartographic services. The services, aggregated from the member states would be made discoverable and accessible to the users via an integrated geoportal. Based on experiences in Europe in relation to developing seamless data indicate that significant harmonization work is needed, and that for each theme a specific working group or organisation need to be appointed with the task of undertaking this work [14]. The harmonised EAC model acts as a one-stop-shop for all matters related to cartographic services and for the member states compliance is mandatory.
Conclusion
All the research objectives have all been achieved and the following conclusions made:
1. The objective ‘What should be done to harmonize the EAC cartographic services including cost and time’ have been realised based on best practices and knowledge. The estimated harmonisation cost was $44,309,437 achievable in about 36 months.
2. The upgrade to the state of the art has been achieved at an approximate total cost of $22,402,800 achievable in 60 Months. Geographical names gazetteers, fundamental datasets, technology and personnel are perceived as critical factors in the attainment of the state of the art as they are both capital and time intensive.
3. The concept of the state of the art implementation framework has been articulated and is the basis for further actions as it identifies the areas for further action and the responsible groups. Its supporting system architectures have also been illustrated using a general configuration.
4. The implementation of the East African community national cartographic services is expensive by all means at a total of 66,712,237 US Dollars. Therefore, the public value for this initiative should be justified to convince the governments of the benefits while implementation should align with the EAC priorities such as the millennium development goals and the Vision 2050.
Contribution
The study has made the following notable contributions:
1. It has added into the existing body of knowledge by filling the knowledge gap.
2. The EAC secretariat has been enlightened on the importance of cartographic information harmonization for better environmental monitoring, joint security operations, shared resources (e.g., lakes, mountains, rivers, tourist attractions etc.) monitoring and management, food security, economic growth and infrastructure development in support of sustainable development.
3. It has helped the EAC member states to appreciate how they compare in terms of cartographic services and what each should do to be at par with one another regionally. They have also appreciated how they compare with advanced services such as the EuroGeographics and the cost of upgrading.
4. The proposed roadmap towards the state of the art Cartographic services has been illustrated. If adopted, it will guide on the implementation of the initiative, thus solving the problems of delayed common projects implementation, information sharing and hence faster decision making.
5. The framework for the EAC is replicable in similar regional blocks.
References
- Baariu SN, Mulaku GC, Siriba DN (2019) State of cartographic services among the East African community member states. J Geogrc Inf Syst 11:56-65.
- Saylor Academy (2012) World regional geography: People places and globalization. University of Minnesota.
- Craglia M, Dallemand JF, Masser I (2001) The role of geographic information in facilitating accession into the European Union. Joint Research Centre of the European Commission.
- United Nations (2000) Cartography and geographic information science: Report on the meeting of the United Nations geographic information working group. United Nations.
- Konecny M (2001) ICA Statement on SDI and Cartography. 5th Spatial Data Infrastructure Conference, Brussels.
- Kalande W, Ondulo J (2006) Geo-Information Policy in East Africa. XXIII of International FIG Congress, Munich.
- Tukugize C (2005) Evaluation of geo-information market environment in East Africa. International Institute for Geoinformation and Earth Observation.
- Economic Commission for Africa (2007) Determination of fundamental datasets for Africa, ECA/ISTD/GEO/2007/02E – Addis Ababa, Ethiopia. United Nations Economic Commission for Africa.
- Ottichilo W (2006) Geo-Information capacity building activities in Africa. Int Arch Photogramm Remote Sens Spatial Inf Sci 36: 295-299.
- RCMRD (2014) Rwanda country report. The 48th Meeting of the RCMRD Technical Committee in Addis Ababa, Ethiopia .
- Masser I (2003) EUROGI: An overview. Paper presented on 8th EC GI & GIS Workshop, Dublin.
- Jörn S, Pier-Giorgio Z (2005) EuroGeoNames: The vision of integrated geographical names data within a European SDI. United Nations Regional Cartographic Conference for the Americas, Newyork.
- Ogalo DW (2012) Overview of the organs of the East African community and functionality of the current East African community Institutional Framework. Eastern African Centre for Constitutional Development [KCK] and the Ford Foundation.
- Heipke C, Kuittinen R, Nagel G (2003) From OEEPE to EuroSDR: 50 years of European spatial data research and beyond. European Spatial Data Research.
Spanish
Chinese
Russian
German
French
Japanese
Portuguese
Hindi 




